自动记牌器
类似游戏
vivo秒玩小游戏免费安装
游戏工具 / 36.23M / 7.0
虎牙yowa云游戏官方版
游戏工具 / 97.07M / 6.0
闪电龟2024最新版
游戏工具 / 40.26M / 6.0
腾讯手游模拟器官方版(腾讯游戏助手)
游戏工具 / 90.16M / 1.0
2025纽扣助手官方正版
游戏工具 / 26.47M / 6.0
详情介绍
自动记牌器游戏介绍

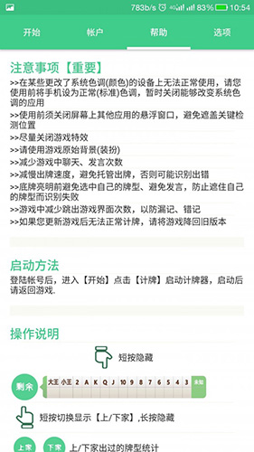
自动记牌器是一款专为棋牌游戏量身打造的游戏辅助工具,旨在为广大棋牌游戏爱好者提供便捷、高效的记牌体验。该工具功能强大,能够记录各家出的牌以及剩余牌型等信息,帮助你在牌局上占据优势。
自动记牌器游戏特色
1. 自定义显示界面:你可以根据个人喜好自由调整界面大小、颜色和透明度,确保最佳的游戏体验。
2. 简单易用:告别繁琐操作,自动记牌器一键启动,自动更新,让你轻松上手。
3. 安全可靠:软件不捆绑任何垃圾软件,绿色安装,不占用内存。同时,已获得软件着作权证书,并通过360等安全认证,保障用户安全。
4. 自动化更新:采用先进的自动更新技术,自动识别游戏并自动下载更新记牌器,让你始终拥有最新版本的功能。
自动记牌器游戏亮点
1. 自动统计剩余牌信息:帮助你快速了解剩余牌的情况,辅助做出更明智的出牌决策。
2. 记录玩家出牌顺序:自动记录每个玩家的出牌顺序,根据你的需求进行显示。
3. 自动检测游戏开始:智能识别游戏开始,自动启动记牌功能,让你无需手动操作。
自动记牌器游戏优势
使用需知:虽然自动记牌器具有强大的功能,但不保证统计结果完全准确。如需更准确的统计结果,建议使用游戏内置计牌功能。
支持设备:该记牌器仅支持安卓5.0及以上系统,且适用于分辨率为16:9的设备,如1440*2560、1080*1920、720*1280等。
安全可靠:自动记牌器不会修改或篡改游戏内数据,也不会损害游戏功能。你可以放心使用,享受更舒适的游戏体验。
更新日志
v6.1.1版本更新内容:
识别速度更快,毫秒级响应
提供免费试用体验,7*12小时客服在线支持
功能优化,精简不必要的权限申请,保障用户隐私数据
提升文字识别速度和准确率
提升版本稳定性
游戏截图
猜你喜欢
- 热门手游
- 网易游戏
- 手游盒子
- 传奇
- 我本沉默
- 详情介绍
- 游戏截图
- 猜你喜欢
- 同类游戏